规划问道

2025北京城市更新“最佳实践”项目合集

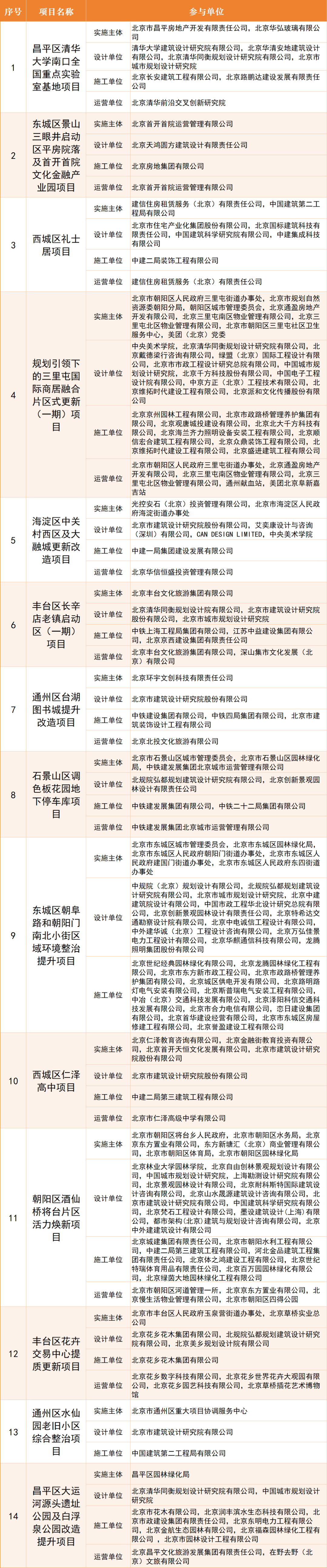
      2025928日,第四届北京城市更新论坛上表彰了入选2025年北京城市更新最佳实践评选活动的14个“最佳实践”和26个“优秀案例”。1014日起,北京市规划自然资源委、北京市住房城乡建设委联合北京发布,陆续推出2025年北京城市更新14项“最佳实践”的系列报道。本文转自“城事会客厅”,为2025年北京城市更新14项最佳实践合集,欢迎分享。

2025年“最佳实践”名录

(14项,排名不分先后)


点击图片查看项目详情


一、昌平区清华大学南口全国重点实验室基地项目

二、东城区景山三眼井启动区平房院落及首开首院文化金融产业园项目

三、西城区礼士居项目

四、规划引领下的三里屯国际商居融合片区式更新(一期)项目

五、海淀区中关村西区及大融城更新改造项目

六、丰台区长辛店老镇启动区(一期)项目

七、通州区台湖图书城提升改造项目

八、石景山区调色板花园地下停车库项目

九、东城区朝阜路和朝阳门南北小街区域环境整治提升项目

十、西城区仁泽高中项目
十一、朝阳区酒仙桥将台片区活力焕新项目
十二、丰台区花卉交易中心提质更新项目
十三、通州区水仙园老旧小区综合整治项目
十四、昌平区大运河源头遗址公园及白浮泉公园改造提升项目


本文转自:城事会客厅;来源北京规划自然资源.


2024年北京城市更新“最佳实践”项目合集


2023年北京城市更新“最佳实践”项目合集


2022年北京城市更新“最佳实践”项目合集

2022年北京城市更新“优秀案例”项目合集



原文始发于微信公众号(规划中国):2025北京城市更新“最佳实践”项目合集

赞(0)