

想揭开 AI 大模型神秘面纱,掌握前沿技术吗? AI 大模型课程重磅来袭!从神经网络拟合函数的底层逻辑,到 DeepSeek 这样的 “国运级” 科技成果剖析,让你透彻理解大模型的技术根基与时代意义。
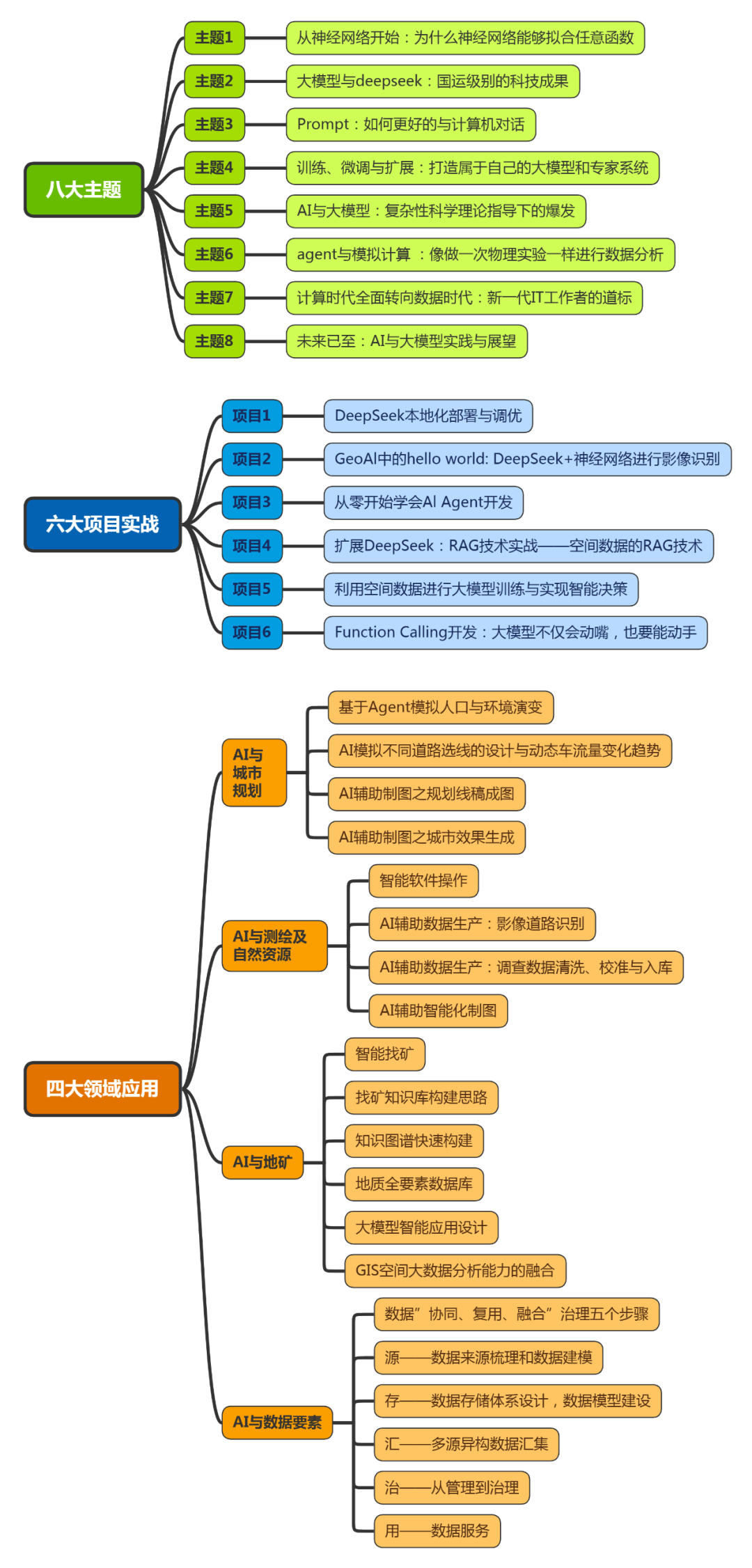
课程面向零基础学员,精心设计多个核心模块,涵盖 Prompt 技巧提升人机交互能力,手把手教你训练、微调模型,打造专属专家系统。同时,结合复杂性科学理论解读 AI 爆发逻辑,引入 agent 与模拟计算的创新数据分析方式,涵盖八大主题,六大项目实战,四大行业应用,助你把握从计算到数据时代的转型机遇。
无论你是自然资源从业者、IT 从业者、科技爱好者,还是希望抢占未来职业高地的探索者,本课程都将为你打开 AI 新世界的大门。未来已至,现在就加入我们,开启 AI 大模型的实践与展望之旅!

本期主讲专家为深耕技术领域多年的资深专家,是国内空间大数据与AI 大模型的先驱者之一,业界著名空间智能、空间大数据领域的工作者。
现任某研究院负责创新性研究的高级研究员,始终站在科技浪潮的前沿,专注于 AI 大模型等创新技术的探索与突破。在职业生涯中,主导多项关键技术项目,带领团队攻克技术难题,推动企业技术创新与业务变革,实现技术成果与商业价值的深度融合。
在多年工作中参与和主持过多个国家级和省级大型项目,并且多次承担战略项目主攻任务、核心技术研发与实现等关键工作;其在 AI 大模型、计算机软件开发与架构领域、空间智能、高级地理处理等核心技术和算法,行业性数据分析与挖掘、大数据项目架构、设计以及技术实现上有着丰富的经验和很高的造诣。
凭借对技术发展趋势的敏锐洞察力,本期主讲专家深入研究神经网络、大模型训练、数据分析等核心领域,对 DeepSeek 等前沿科技成果有着独到见解。不仅具备扎实的技术理论功底,更在实际应用中积累了丰富经验,擅长将复杂性科学理论与 AI 实践相结合,打造高效的专家系统和创新解决方案。



八大主题

六大项目实战

四大领域应用



-
1月14日晚:发放课程资料,微信群开营仪式。
-
1月15日-3月16日:
学习录播教学视频约43个课时,可以跟着【群学习计划】,也可自行安排时间观看视频。录播视频仅限电脑端播放且需要我们提供的学员专属授权码,要求电脑装有64位Windows10或11系统,课程视频等材料最多支持2台电脑上播放。如果您是苹果OS系统,则需要电脑上安装虚拟 Windows10或11系统。
-
3月16日:【群学习计划】结束,微信群结业仪式。
-
持续学习与答疑阶段:学员微信群答疑服务一年时长(从开营仪式之日算起),该课程视频有效期为5年(从开营仪式之日算起),在有效期内视频可以无限次反复观看。如有需要可联系客服获取电子版结业证书。

《深度学习三堂课
(面向城市相关研究人员)》
单独购课优惠价:499元/人
《人人必会五款AI神器,
提质增效,不止ChatGPT》
单独购课优惠价: 179元/人
《零基础ArcGIS速成视频课程》
单独购课优惠价:599元/人
《大数据可视化与区域分析:
用ArcGIS玩转大数据表达分析》
单独购课优惠价:99元/人
单独购课优惠价:99元/人
单独购课优惠价:79元/人

原文始发于微信公众号(城市数据派):2026,一起来打造属于自己的大模型和专家系统!丨城市数据派
规划问道





![简讯 | [英]伦敦利物浦街车站重建方案获批/英国住房交易市场回暖(2026.3)-规划问道](https://weixin.caupdcloud.com/wp-content/uploads/2026/03/frc-9253ec3d633fbf806f89451082940516-220x90.jpg)



