规划问道

超大城市中心城区道路网规划实施评估:以成都市为例




引用格式

王哲源,邱崇珊,乔俊杰,等. 超大城市中心城区道路网规划实施评估:以成都市为例[J]. 城市交通,2025,23(6):62-70.

WANG Z Y, QIU C S, QIAO J J, et al. Road network planning and implementation evaluation in the central urban area of megacities: a case study of Chengdu[J]. Urban transport of China, 2025, 23(6): 62-70.


王哲源

成都市规划设计研究院 助理工程师

摘要:城市道路网是城市交通系统的基本骨架,其规划和实施情况影响城市用地空间格局。基于《成都市国土空间总体规划(2021 —2035) 》,分析成都市中心城区道路网现状及规划情况,为道路网规划实施评估提供支撑。首先,依据城市交通运行指数、道路连通度等指标对骨干路网承载能力及运行情况进行评估。其次,结合路网密度和饱和度等指标对基础路网承载能力及供给短板进行评估。最后,从骨干道路网与基础道路网两个层面提出针对成都市中心城区的道路网规划实施与优化建议,为成都市及其他超大城市推进道路精细化治理提供机制参考与政策支撑。

关键词:道路网规划;交通承载力;运行效率;道路网密度;城市交通运行指数;成都市

0 引言

在汽车保有量位居全国第一的背景下,成都市道路拥堵水平在全国大城市中仅排名第11位。究其成因,一方面,成都市加快城市轨道交通建设,通过引导公共交通出行有效调整交通结构;另一方面,成都市道路网密度较高,拥有“小街区、密路网”的道路基础条件[1],使得交通运行状况在超大、特大城市中保持较好水平。

在“多中心、网络化”国土空间总体格局的引领下,成都市中心城区的空间格局逐步拉开,外围区域各组团中心承载了更多人口和就业岗位,导致出行需求大幅增长。中心城区内部与外围区域间的流动性增强,使得组团之间的长距离出行日益凸显,如何在新格局下保持道路交通的高效运行成为一项挑战。徐鹏[2]指出,在“多中心、网络化”空间格局下,区域重要组团之间的中长距离出行更加依赖骨干道路的承载能力。而随着居民生活水平的日益增长,出行需求更加多样化、复合化,组团内部的中短距离出行更加依赖基础道路网的承载能力。在国土空间紧约束条件下,已难以开辟新的道路增量空间来结构性调整骨干道路网。因此,本文将精准评估中心城区道路网规划和实施情况,为道路精细化治理和网络优化提供有针对性的措施。

1 道路网规划实施评估体系构建

1.1 评估范围及对象

本文研究范围为成都市“12+2”中心城区,研究对象为所有规划和现状的市政道路网系统,包括高速公路、快速路、主干路、次干路和支路。基于2023年控制性详细规划(以下简称“控规”)入库道路数据、实测数据和卫星数据,构建中心城区规划道路网和现状道路网数据库。

1.2 评估层次及路线

本文将市政道路网评估分为骨干道路网和基础道路网两个层级。结合成都市发展规划,《成都市国土空间总体规划(20212035)》对整体道路网、结构性主干路和次、支路网分别提出了相应要求。整体道路网需在各城市组团形成功能完善、级配合理的道路网体系,中心城区的道路网密度不低于8 km·km-2。其中,骨干道路网应支撑城市空间格局,实现区域间重要组团的快速直达联系;基础道路网则需落实小街区规制标准,提高次、支路网密度,打通交通微循环[6]

1)骨干道路网评估技术路线。

骨干道路网的评估重点包括供需匹配关系与道路网运行情况(见图1)。供需匹配指评估骨干道路网供给与出行需求之间的匹配程度,以主要交通走廊为空间载体,结合走廊内轨道交通服务能力,优化调整并评估骨干道路网承载能力。运行情况则是评估骨干道路网是否满足高效运行要求,结合走廊运行情况,识别拥堵节点、路段和片区,并分析拥堵成因。

图1 骨干道路网评估技术路线
Fig.1 Technical roadmap for evaluation of the backbone road network

2)基础道路网评估技术路线。

基础道路网的评估重点涵盖供需匹配关系及差异化需求下的供给情况(见图2)。为评估基础道路网供给与出行需求的匹配程度,本文在测算规划道路网密度基础上,进一步基于控规单元(以下简称“片区”)尺度测算人口及出行总量,结合片区内公共交通服务水平调整小汽车出行需求,进而测算道路网饱和度,评估片区的道路网承载力。同时,针对基础道路网供给是否满足差异化需求,本文首先划分片区功能类型,明确各类功能单元的道路网供给要求;对道路网承载力较差的单元,提出差异化优化指引,从而形成基础道路网评估技术路线。

图2 基础道路网评估技术路线
Fig.2 Technical roadmap for evaluation of the basic road network

1.3 主要数据及评估方法

1)基于宏观交通模型的道路网供需匹配评估方法。

基于成都市宏观综合交通模型,结合国土空间规划中各区人口数据,开展出行需求预测。根据预测得到的出行期望分布,串联主要人口和就业岗位集聚区,识别主要出行联系走廊。

建立轨道交通四阶段客流预测模型,测算各交通走廊内的轨道交通出行客流。以《成都市综合交通体系规划(20212035)》中提出的小汽车出行分担率(25%)作为目标参考值,在充分考虑各走廊内的轨道交通出行需求及供给能力的基础上,对相应走廊的小汽车出行比例进行优化调整,最终得到规划年不同走廊的小汽车出行需求。通过将该需求与走廊内骨干道路网的供给能力进行对比,即可评估各走廊的小汽车出行供需匹配关系(见图3)

图3 道路网供需匹配评估方法技术路线
Fig.3 Technical roadmap for the evaluation method of supply and demand matching of road network

2)基于运行速度的道路拥堵识别方法。

以高德地图数据为基础,通过调用高德Web前端JSAPI接口获取骨干道路的运行速度;同时结合成都市公安局交通管理局的卡口数据和成都市交通运输局的交通运输指挥中心(Transportation Operations and Command Center,TOCC)运营数据,对运行速度进行校核,从而获取骨干道路网的实时交通运行速度。然后,依据《城市交通运行状况评价规范》(GB/T 331712016)中道路网行程时间比与城市交通运行指数的推荐转换关系(见表1),识别道路运行状况。

表1 道路网行程时间比与城市交通运行指数的推荐转换关系
Tab.1 Recommended conversion relationship between road network travel time ratio and urban traffic operation index

3)拥堵节点及路段识别方法。

本文基于两个评估标准识别拥堵节点:一是交叉口连接路段的城市交通运行指数≥6,二是该节点同时存在≥2个方向的拥堵路段。对于拥堵路段的识别,同样依据两个标准:该路段的城市交通运行指数≥6,且连续拥堵长度≥3个街区(800 m)

4)强到发需求拥堵且集散能力受限片区识别方法。

依据片区内到发强度占比和城市交通运行指数两项指标,构建强到发需求拥堵片区识别标准。由于强到发需求拥堵片区对骨干道路网的集散转换能力要求更高,本文进一步结合骨干道路连通度指标,筛选出因基础道路网衔接不足而导致集散能力受限的片区,从而提出针对性优化策略。

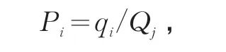
其中,片区内到发强度占比的计算方法如下:基于通勤时段手机信令数据,结合方式划分模型测算小汽车出行量,按主要交通走廊对识别的小汽车出行量进行集计,得到不同交通走廊下各片区的到发强度占比。

式中:Pi为片区i在交通走廊j上的到发强度占比;qi为片区i在交通走廊j上的高峰小时到发量/(pcu·h-1)Qj为交通走廊j的高峰小时到发总量/(pcu·h-1)

骨干道路连通度指标的计算方法如下:基于现状道路网条件,利用TransCAD进行道路网可达性分析,测算各片区内骨干道路两端在10 min行程内通过基础道路网衔接转换所覆盖的用地面积占比,以此表征骨干道路连通度。

式中:Li为片区i内所有骨干道路的综合连通度; Sicon为片区i内骨干道路10 min衔接转换的道路网可达面积/km2Si为片区i总面积/km2

5)考虑公共交通服务水平的片区道路承载力评估方法。

基于片区尺度,结合公共交通服务水平对小汽车出行需求进行调整,通过对比小汽车出行量与片区内道路供给能力,计算片区道路网饱和度,进而评估其道路网承载力水平。

其中,片区的公共交通服务水平由4个维度指标综合加权得到,具体包括:①城市轨道交通车站10 min步行覆盖率。围绕轨道交通车站,基于街道步行网络构建步行服务水平模型,分析10 min步行可达范围。②城市轨道交通车站通达性。通过轨道交通拓扑网络,计算各片区内城市轨道交通车站到达网络中其他车站所需时间,以现状轨道交通出行平均在轨时长31 min为基准,统计各车站可达的最远车站数量或服务范围。③轨道交通车站度中心性。基于车站换乘线路数量识别度中心性,度值越大,表明经停线路越多,车站出行便利性、客流承载能力和网络重要性也相应越高。④公共汽车线网密度。以片区内公共汽车线网总长度与片区面积的比值表示。

依据成都市道路网承载力评估经验与实际调研情况,当道路饱和度>0.75时,道路运行状况有待优化。据此计算片区道路网承载力水平,并将其划分为三档:≤20%>20%~24%>24%。片区道路网承载力水平计算公式为

式中:TC为第i个片区的道路网承载力水平;j为第i个片区中第j等级道路饱和度>0.75的路段长度/km Lij为第i个片区中第j等级道路的实际总长度/km

2 成都市中心城区道路网规划实施评估

2.1 道路网规划建设情况

基于现行控规的矢量数据,对成都市中心城区的整体道路网及骨干道路网中各级道路的规划及实施情况进行梳理(见表2及图4)。从结果来看,高速公路、快速路和主干路的建成实施率较高,而未建成道路主要分布于天府新区、双流、新津等南部片区。中心城区规划的“环+放射”骨干道路网结构,能够实现对“双核、一区、双轴、多点”城市空间格局的全覆盖。

表2 成都市道路网规划及实施情况
Tab.2 Planning and implementation of road network in Chengdu

图4 成都市道路网规划建设情况
Fig.4 Planning and construction of road network in Chengdu

2.2 骨干道路网承载力及运行效率评估

2.2.1骨干道路网供需匹配研究

成都市中心城区主要包含8条主要交通走廊(见图5)。其中6条呈放射状向心联系,1条为切向联系,1条为环状联系。

图5 2035年成都市核心区跨区出行主要走廊
Fig.5 Main cross regional travel corridors in the core area of Chengdu by 2035

基于成都市宏观交通模型,构建轨道交通四阶段客流预测模型,测算得到各走廊内轨道交通出行总量。结果显示,轨道交通出行需求在整体上得到了有效覆盖。评估表明,8条走廊总体供需关系较为匹配,其中西向与南向走廊的道路供给与出行需求基本适应,未来可进一步通过提升道路供给能力或优化小汽车出行分担率增强服务水平。

根据宏观交通模型测算的各走廊道路供给水平(见表3),中心城区各走廊饱和度为0.52~0.72,小汽车出行处于较为拥堵状态。其中,绕城高速公路、三环路等环向道路,以及日月大道、西芯大道等西向放射性道路存在饱和度偏高风险,需重点关注其未来交通运行变化趋势。

表3 2035年成都市各交通走廊道路供给水平
Tab.3 Road supply level of various traffic corridors in Chengdu by 2035

2.2.2拥堵节点及拥堵路段识别

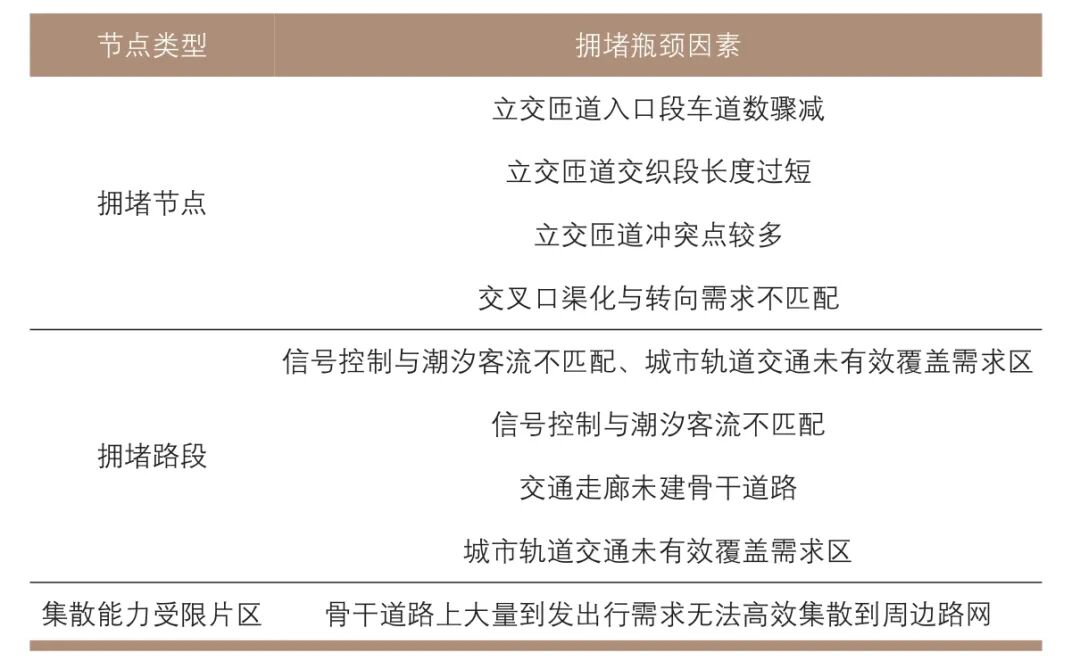
本文对立体交叉口(以下简称“立交”)与平面交叉口(以下简称“平交”)两类拥堵节点进行了精准识别。立交节点的拥堵成因主要包括3个方面:1)匝道出口段车道数骤减,形成交通瓶颈,制约通行效率;2)匝道交织段长度不足,干扰主线交通流稳定运行;3)节点内部冲突点较多,增加出行延误,降低整体通行能力。平交节点的拥堵则主要源于转向空间供给与需求不匹配,具体表现为左转车辆与掉头车辆在一个信号周期内难以完全通过,造成车辆积压。

在拥堵路段方面,识别出3类主要成因:1)部分交通走廊存在骨干道路未建成路段,导致现状道路通行能力不足;2)城市轨道交通线网未能有效覆盖出行需求集中区域,致使机动车出行依赖度居高不下;3)路段信号控制策略与潮汐交通流特征不匹配,缺乏精细化、动态化的调控手段。

2.2.3强到发需求拥堵且集散能力受限片区识别

结合不同交通走廊下片区的到发强度占比,本文筛选出对骨干道路转换和集散能力需求较高的片区。通过将各走廊内到发强度前40%的片区与骨干道路网城市交通运行指数>6的片区进行叠加,共识别出28个强到发需求拥堵片区。在应对高强度出行需求时,这些片区所关联的骨干道路网普遍存在衔接转换能力不足的问题。

进一步将上述强到发需求拥堵片区与骨干道路连通度较低(的片区进行叠加分析,筛选出因骨干道路集散能力受限而加剧拥堵的片区。最终识别出4处此类片区(见图6),其拥堵状况与骨干道路网衔接转换能力不足密切相关。

图6 强到发需求拥堵且集散能力受限片区识别
Fig.6 Identification of areas with strong demand congestion and limited distribution capacity

2.2.4拥堵瓶颈汇总

综合拥堵节点、拥堵路段及集散能力受限片区的识别结果,共归纳出9类拥堵瓶颈因素(见表4)48个拥堵点位。

表4 拥堵节点类型及瓶颈因素
Tab.4 Types of congested nodes and bottleneck factors

2.3 基础道路网供给短板片区评估

2.3.1基础道路网承载力评估

片区内基础道路网的公共交通服务水平指标结果如图7所示,通过归一化加权测算,将各片区的公共交通服务水平划分为3个等级。公共交通服务水平较高的片区主要分布于二环以内区域以及南北中轴两侧。

图7 片区内基础道路网的公共交通服务水平指标
Fig.7 Indicators of public transportation service level for the basic road network within the district

各片区的道路网承载力测算结果如图8所示。其中,承载力较差的片区共63个,占27.5%,主要分布在主城核心区以及各行政区老城范围内。

图8 片区道路网承载力
Fig.8 Road network capacity of the districts

2.3.2承载力较差的片区评估

结合国家标准和各大城市经验,按照成都市“小街区规制”相关要求,将中心城区片区划分为商务商业型、居住型、工业型和其他4种类型(“其他”类主要包括双流国际机场、凤凰山等重大交通枢纽以及大型公园所在片区,不作为本次评估对象)。在此基础上,针对不同类型片区识别道路网供给短板片区。

1)各类型片区道路网供给水平测算。

如图9所示,商务商业型片区道路网密度为5.21~12.59 km·km-2,其中仅老城中心和新津成南新中心2个片区规划道路网密度达到“小街区规制”要求的12 km·km-2(见图9a)。道路网密度较低的片区,多因规划中商业地块尺度偏大,或布局有大型体育场馆、公园等设施而形成。

图9 各类型片区道路网密度
Fig.9 Road network density in different types of districts

居住型片区规划道路网密度为4.20~11.66 km·km-2,有19个片区达到“小街区规制”要求的10 km·km-2,主要分布在二环内以及新川片区部分单元(见图9b)。该类片区道路网密度较低的主要原因是规划居住地块尺度较大,或存在公园、学校等大规模用地。

工业型片区规划道路网密度为2.95~9.24 km·km-2,其中40个片区(76.9%)满足《城市综合交通体系规划标准》(GB/T 513282018)4 km·km-2的要求。青白江国际铁路物流港、双流国际航空物流港、新津铁路物流中心、龙泉公路物流中心等5个工业型片区属于城市级物流枢纽,需进一步强化物流运输功能(见图9c)

2)承载力较差且有供给短板的片区筛选。

如图10所示,将承载力较差的片区与商务商业型片区叠加,共识别出5个重点片区,其中老城中心、龙泉驿东安湖中心、新津成南新中心等3个片区的道路网密度未达标。在居住型片区中,共筛选出46个承载力较差片区,其中39个道路网密度低于标准值,主要分布于二环沿线、金牛区、温江区、青白江区和天府新区。工业型片区中共识别出15个承载力较差片区,其中青白江国际铁路物流港与龙泉公路物流中心2个片区的道路网密度偏低。上述片区应作为优先提升道路网供给水平、补齐设施短板的对象。

图10 承载力较差且有供给短板的各类型片区
Fig.10 Various types of districts with poor capacity and supply shortages

3 道路网规划实施与优化建议

3.1 骨干道路网优化建议

为提升立交节点通行与转换效率,建议通过工程改造手段优化节点形式。具体措施包括:展宽匝道入口段以增加车道数,提升快速转换能力;局部加宽出入口,优化辅路与主路的衔接方式;根据实际转向需求合理设置匝道开口数量,实现高效交通组织。针对平交节点,应优化渠化设计方案,结合工程措施缓解节点拥堵。例如,依据转向交通量调整进出口道渠化布局,使其与实际交通需求相匹配。经验证,草金立交、永丰立交等节点经优化后转换通行能力显著提升,道路拥堵状况得到有效缓解;平交节点转向排队问题亦大幅减轻,节点整体运行效率提高。

在拥堵路段方面,建议结合轨道交通规划建设进展,分时序推进骨干道路建设。例如,桃都大道沿线近期有轨道交通线网施工,其骨干道路建设可适当延后;而其他无近期轨道交通覆盖的道路则应加快实施进度。对于轨道交通未能充分发挥主导作用、机动车依赖度仍较高的走廊(如剑南大道、西三环、西芯大道等),应提升相关轨道交通线路的服务水平及衔接效率,增强公共交通吸引力,并同步优化交通管理与治理策略。

针对4处集散能力受限片区,因骨干道路集散不畅导致拥堵,建议采取系统性优化措施:优化骨干道路出入口布局及开口设计,提升客流疏散能力;提高公共交通接驳换乘效率;高峰时段设置科学合理的单向微循环,增强片区内部交通流动性;强化道路空间管控,规范通行及停车秩序,综合提升片区交通运行水平。

3.2 基础道路网实施建议

针对道路网承载力较差的商务商业型片区,近期可结合工程手段,优先加密轨道交通车站周边的非机动交通接驳设施,提升公共交通吸引力;远期宜根据道路规划情况,系统性优化道路分级体系和空间利用模式,包括强化外围快速路分流过境功能,区分主干路过境和集散功能(过境型主干路适当减少出入口,集散型主干路适当增加出入口),结合建筑退线、滨水空间对次、支路进行街道一体化设计,有效增加道路空间供给。

针对道路网承载力较差的居住型片区,近期可优先对通勤与游憩路径进行建设与治理,并利用公园等开敞空间提升环境品质;远期应优化规划道路网的微循环系统,跨街区平行分流支路取消路内停车功能,街区内微循环支路服务居民日常生活和内部出行,限制机动车行驶兼顾公共活动服务需求。

针对道路网承载力较差的工业型片区,近期可借助管理类治理手段,推行智慧交通管理,设置潮汐车道并优化信号配时;远期应在不影响产业功能的前提下,适当加密规划道路网,增强内部疏解与对外衔接能力。

4 结束语

基于成都市中心城区整体道路网特征,本文从骨干道路网和基础道路网两个层面开展系统评估。围绕国土空间总体规划的新要求,秉持建设公园城市和绿色出行优先的发展理念,聚焦道路交通承载力、运行效率以及道路网供给水平3个重点内容,选取城市交通运行指数、道路网密度与道路饱和度等关键指标,对现状与规划情况进行综合评估。结合评估结果,从走廊、片区、线路和节点4个维度提出具体结论和优化指引。

在骨干道路方面,通过分析交通走廊的供需匹配关系评估了道路网承载能力,并通过识别拥堵节点、拥堵路段以及强到发需求拥堵且集散能力受限片区三类瓶颈空间,系统评估了道路运行效率。在基础道路网方面,结合道路饱和度划分了不同片区的承载力等级,并依据道路网密度识别供给短板区域,提出差异化优化意见。未来,需持续跟踪中心城区道路实施情况,不断提升城市道路规划实施评估的科学性与适应性。

其他信息(上滑查看全部):

参考文献:

References:

[1] 朱敏慧. “密路网窄马路”的解读与思考[J].江苏建筑,2018(s1):31-32.ZHU M H.Analysis and consideration of “dense road net, narrow city road”[J].Jiangsu construction,2018(s1):31-32.

[2]徐鹏.城市功能布局与路网一体化分析研究[D].重庆:重庆交通大学,2016.XU P.Study on the urban function layout and road network integration[D].Chongqing:Chongqing Jiaotong University,2016.

[3]北京市人民政府.北京市人民政府关于印发《北京市“十四五”时期交通发展建设规划》的通知(京政发〔2022〕17 号)[A/OL].(2022-05-07)[2024-05-15].https://www.beijing.gov.cn/zhengce/zfwj/202205/t20220507_2704320.html.

[4]顾煜,薛美根,陈必壮,等.“十四五”时期上海市综合交通发展新格局[J]. 城市交通,2022,20(1):25-31.GU Y,XUE M G,CHEN B Z,et al.New paradigm of Shanghai comprehensive transportation development during the 14th five-year plan period[J].Urban transport of China,2022,20(1):25-31.

[5]孔令斌.高速机动化下城市道路功能分级与交通组织思考[J].城市交通,2013,11(3):3-4.KONG L B.Functional classification and traffic management of urban roadway under rapid motorization[J].Urban transport of China,2013,11(3):3-4.

[6]石飞,王炜.城市路网结构分析[J].城市规划,2007(8):68-73.SHI F, WANG W.Urban road network structure analysis[J].City planning review, 2007(8):68-73.


超大城市中心城区道路网规划实施评估

——以成都市为例

王哲源,邱崇珊,乔俊杰,李星,杨洁

Road Network Planning and Implementation Evaluation in the Central Urban Area of Megacities:A Case Study of Chengdu

WANG Zheyuan,QIU Chongshan,QIAO Junjie,LI Xing,YANG Jie
(Chengdu Institute of Planning&Design,Chengdu Sichuan 610041,China)

Abstract: The urban road network serves as the structural skeleton of the urban transportation system,and its planning and implementation significantly influence the spatial pattern of urban land use.Based on the “Chengdu Territorial Spatial Master Plan (2021-2035)”, this paper analyzes the current situation and planning of the road network in the central urban area of Chengdu, providing support for the implementation evaluation of the road network planning.Firstly,the capacity and operational performance of the backbone road network are evaluated based on indicators such as the urban traffic operation index and road connectivity.Secondly,the carrying capacity and supply-demand gaps of the basic road network are evaluated in combination with indicators such as road network density and saturation.Finally,suggestions for the implementation and optimization of the road network planning in the central urban area of Chengdu are proposed from the two levels of the backbone road network and the basic road network, providing a mechanism insight and policy support for the promotion of refined road governance in Chengdu and other megacities.

Keywords: road network planning;traffic capacity;operation efficiency;road network density;urban traffic operation index;Chengdu

收稿日期:2024-05-31

作者:王哲源,邱崇珊,乔俊杰,李星,杨洁

第一作者简介:王哲源(1997),男,浙江嘉兴人,硕士,助理工程师,研究方向为城市规划、交通规划、交通大数据,电子邮箱wzy18810633533@163.com



阅读更多


立足天府文脉根基 赋能文化创新传播丨我院三件原创作品通过国家著作权登记审核

我院研究课题纳入自然资源厅规划动态维护文件

国土空间规划体系下城市更新详细规划编管要点研究——以成都市为例

致敬每一份耕耘 奔赴下一场征程——二〇二六年新年贺词

智库洞察①丨屋顶追光行动——成都市工业园区建筑屋顶光伏布设潜力研究



推荐阅读




成都市城市交通运行特征研究报告



原文始发于微信公众号(成都市规划设计研究院):超大城市中心城区道路网规划实施评估:以成都市为例

赞(0)