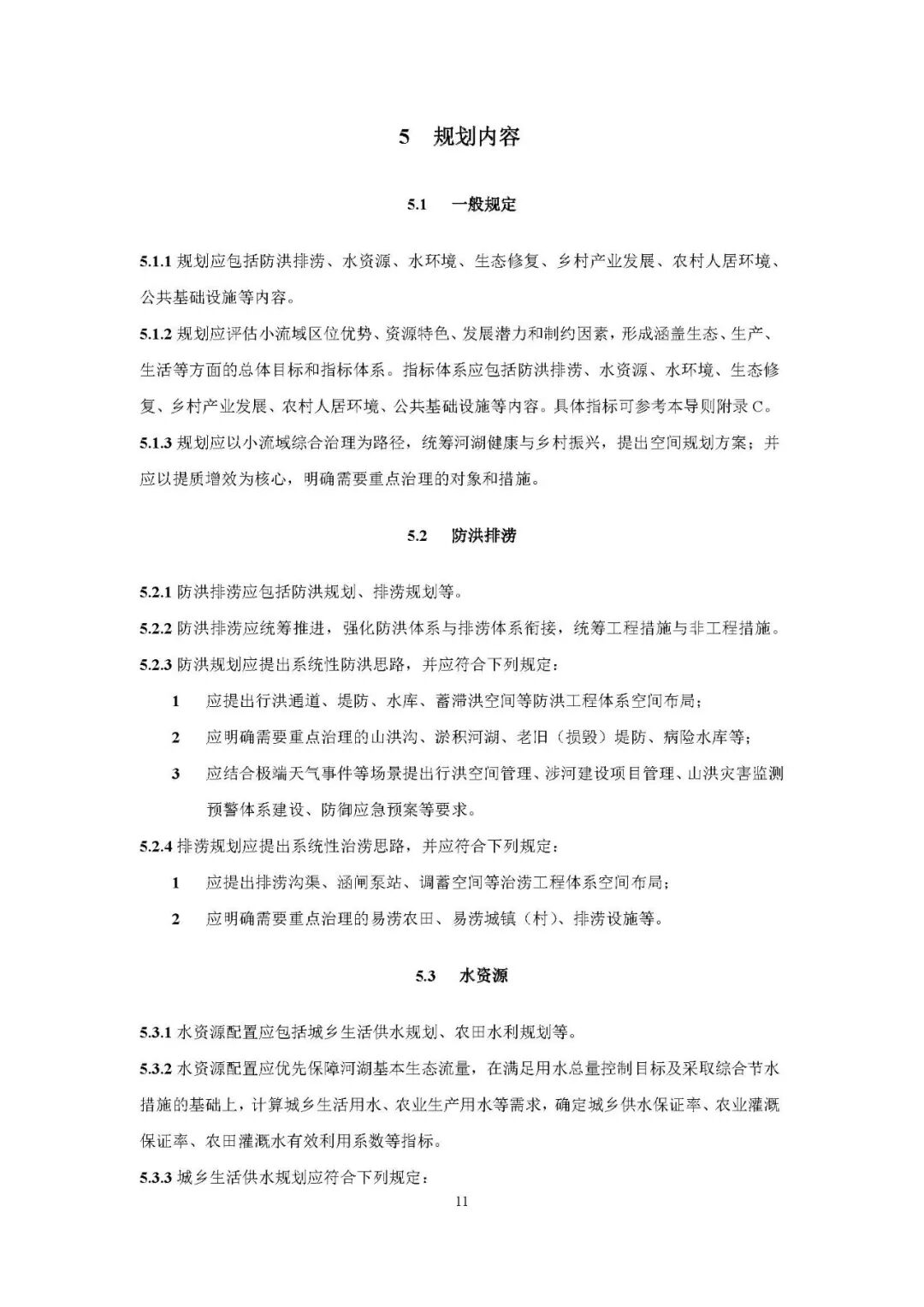
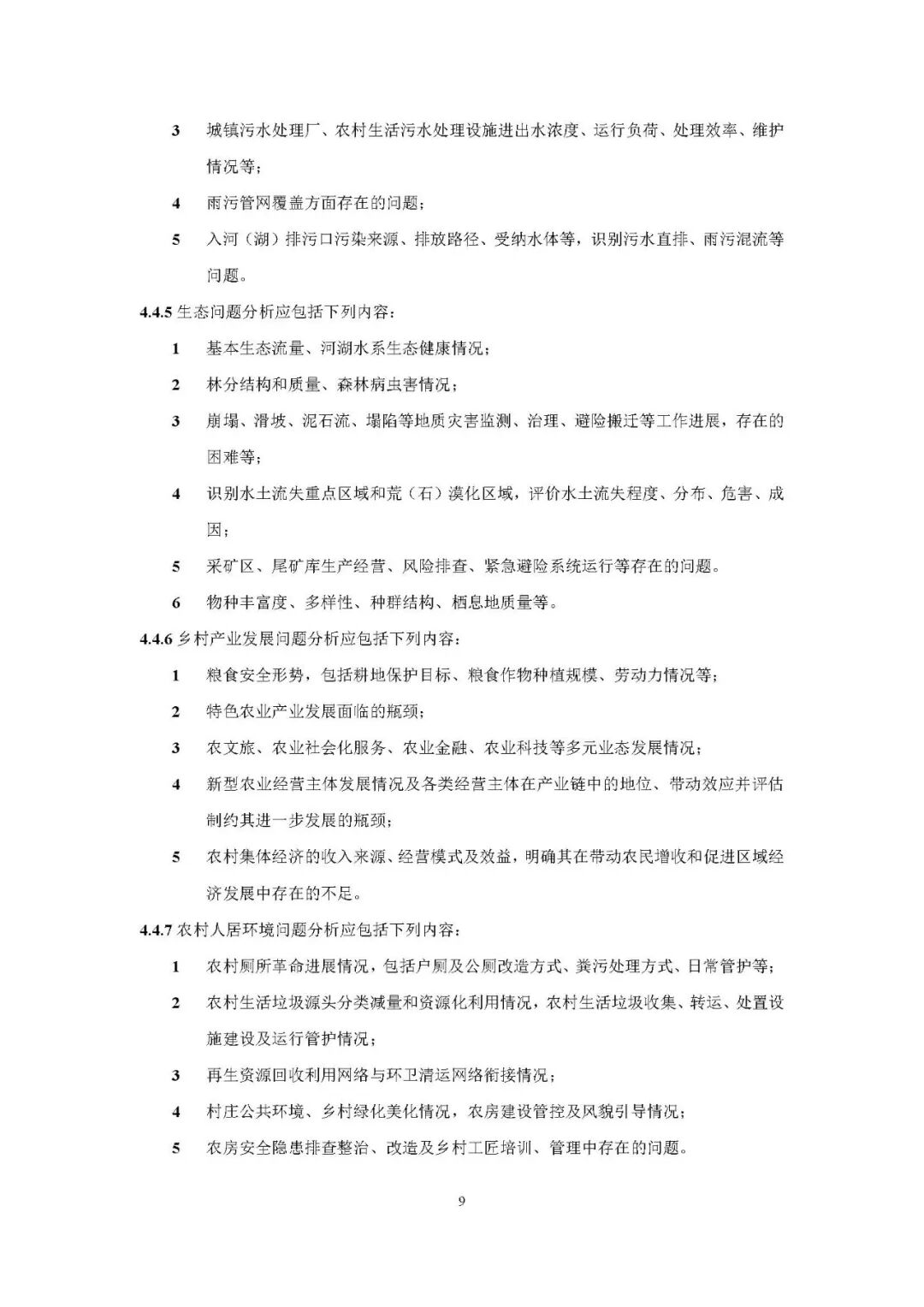
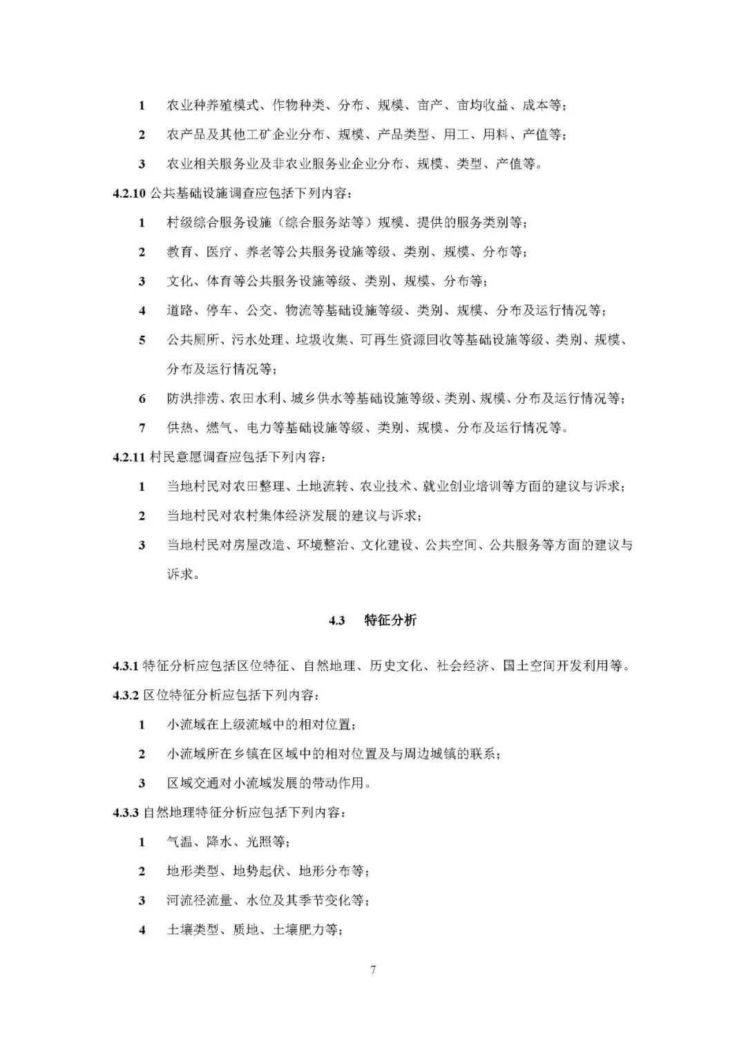
规划问道

《小流域综合治理和统筹发展规划导则》团体标准正式发布

     由中国城市规划设计研究院主编的团体标准《小流域综合治理和统筹发展规划导则》(T/CACP 0001-2026)现予正式发布。本导则在使用过程中,将根据反馈适时修改和完善。

     请采用实施本标准,有建议和意见的,与协会标准化办公室联系反馈:


☎️ 010-88083076;

📮 standards@cacp.org.cn

中国城市规划协会关于发布团体标准

《小流域综合治理和统筹发展规划导则》的公告

由中国城市规划设计研究院主编,中山大学中国区域协调发展与乡村建设研究院、湖北省生态环境科学研究院(省生态环境工程评估中心)、武汉大学、安徽省城乡规划设计研究院有限公司参编的团体标准《小流域综合治理和统筹发展规划导则》(T/CACP 0001-2026)经审定,现予发布。该标准自2026年3月1日起实施。

特此公告。

附件:《小流域综合治理和统筹发展规划导则》

中国城市规划协会

2026年2月5日


附件:《小流域综合治理和统筹发展规划导则》.pdf

左右滑动阅读《导则》全文>>>


来源:中国城市规划协会.


原文始发于微信公众号(规划中国):《小流域综合治理和统筹发展规划导则》团体标准正式发布

赞(0)