
【摘要】当城市迈入高质量发展阶段,城市规划需更注重人本化考虑和精细化管控。精细化管控常被解读为扩展既有管理对象的管控维度和提高其管控精度,也可以是新增某一类具体且必要的管理对象。城市居住型底商(下称“底商”)即是一类具有深刻现实意义的需要被精细化管控的对象,但目前面临一些问题:一方面,由于我国内地城市对底商的规划管理缺乏系统性和协调性,以减少底商对居民生活干扰为目标的规划管控效果不甚理想,导致底商频繁遭到居民投诉;另一方面,因缺乏对底商正面价值彰显的引导,任由市场决定底商的生死命运,经常导致其经营不善,进而引发空间闲置浪费、经营活动影响市容市貌等问题,难以通过事后补救来彻底解决,因此令城市管理者感到十分棘手。一些发达城市的规划管理将底商的作用和意义置于其所处的城市背景和战略目标等更宏观的层面进行考量,并充分结合自身规划管理体系和制度条件去强化和实施对底商的管控,其经验可供我国内地城市参考借鉴。
本文结合城市的规划管理成熟度、城市商业的繁荣度,选取纽约、新加坡和香港3个城市介绍底商管控实践。纽约通过“商业叠加区划”和设计导则,以“刚弹结合”的规则平衡市场活力和居住品质;新加坡在土地稀缺条件下,依托城市功能中心体系,实现商业服务的全民覆盖和集约布局;香港在“小政府”理念下,采用克制的两级准入管控,利用透明的制度程序,确保规划过程的公平性和公信力。
1 纽约的规划管控实践
1.1 以法定区划为锚,持续更新的管控体系
作为以私有制为根基的资本主义代表城市——纽约,其城市的规划管控始于1916年全世界第一部综合性的区划条例,即《1916建筑分区决议案》(1916 Building Zone Resolution),至此拉开了私人土地开发权与公众利益持续博弈的序幕。纽约的管控体系是刚弹结合、持续更新的,主要表现为以下三个方面:一是以叠加区划和特殊区划的方式,扩充和突破既有区划的相关规定,让区划条例逐渐演变为几千页的纽约规划百科全书;二是在法定规划序列外,充分发挥设计导则对建设的指引、数据分析对公共政策的辅助决策、研究报告对政策影响等作用,将规划刚性的管控拓展至鼓励引导的层面,甚至会直接衍生出对法定区划的补充和修订;三是纽约的规划也体现了在任市长的执政理念和纲领,代表着市长对选民的承诺。因市长更替所引起的法定区划的修订仍需遵循既定的规则,经公众听证会后,通过城市规划委员会或市议会审批后才能正式生效。
正是由于纽约规划管控机制能积极适应城市变化的特点,纽约对于底商的规划管控可根据需要不断地进行完善和修正,底商越来越彰显出更多的公共价值。除了在城市区划条例中对底商有基本性的约束要求,纽约制定了《零售设计指南》(Laying the Groundwork),旨在通过提高混合用途开发下的可负担住房品质来提高入住率,并以此响应《一个纽约2050:建立一个强大且公平的城市》(One NYC 2050 :Building A Strong and Fair City)提及的以容纳不同背景的人群、满足驱动经济的多样性的战略目标;此外,为了保护特色的街头文化,提升街道的活力,纽约曾针对街道咖啡馆的外摆制定了“人行道咖啡馆规定”(sidewalk café regulation),这些规定曾作为纽约城市区划条例中专门针对人行道咖啡馆的特殊规定。该规定还划定了人行道咖啡馆的允许区,并有一系列配套的其他相关要求。但近年来由于疫情原因,为了支持城市更多区域的户外用餐,纽约通过了《开放户外餐饮区划文本修正案》(Permanent Open Restaurants Text Amendment),同步取消“人行道咖啡馆规定”,解除了对开放式餐厅布局的地理限制。
1.2 纽约底商的管控要点
纽约对底商的管控要点包括布局、规模、业态和空间形态的管控。除了空间形态,其余都依托法定土地用途区划进行管控。
在法定土地用途区划中通过叠加在居住用途区的“商业叠加层”实现对底商布局的管控。在城市尺度上,依托城市均质的道路格网,底商串联城市商务办公和消费商业共同形成更为广泛的商业网络(图1)。在街区尺度上,底商主要沿南北向的城市大道(avenue)分布,而住宅沿城市东西向街道(street)并列展开(图1)。这种底商和居住空间分向布局的模式,在城市主要界面上既塑造了连续且活力的商业界面,又实现了居住入口与底商入口的分离,让居住和商业的使用动线互不交叉。在地块尺度上,以区划决议(zoning resolution)明确底商的进深范围为100~200英尺(约合30~60m)之间,商业必须设置在住宅的下层,且不超过两层。

图1 纽约曼哈顿岛商业叠加层分布图
在底商规模方面,主要通过商业叠加层的分布密度和容积率对其进行管控。人口密度越高的区域,商业叠加层的分布越密,例如:曼哈顿区的密度远高于皇后区的密度;对于人口密度较小的居住用途区(R1—R5区),规定其容积率为1.0,人口密度较大的居住用途区(R6—R10区),规定其容积率为2.0。
在底商业态方面,商业叠加层主要面向附近居民的消费需求,分为C1和C2两大类:C1主要为餐饮、杂货店、干洗店等零售类业态;C2允许的用途范围稍广,主要为殡仪馆、维修服务等提供各类社区公共服务的业态。除此之外,还有针对街道餐饮外摆的特殊管控要求,如现行的《开放户外餐饮区划文本修正案》。
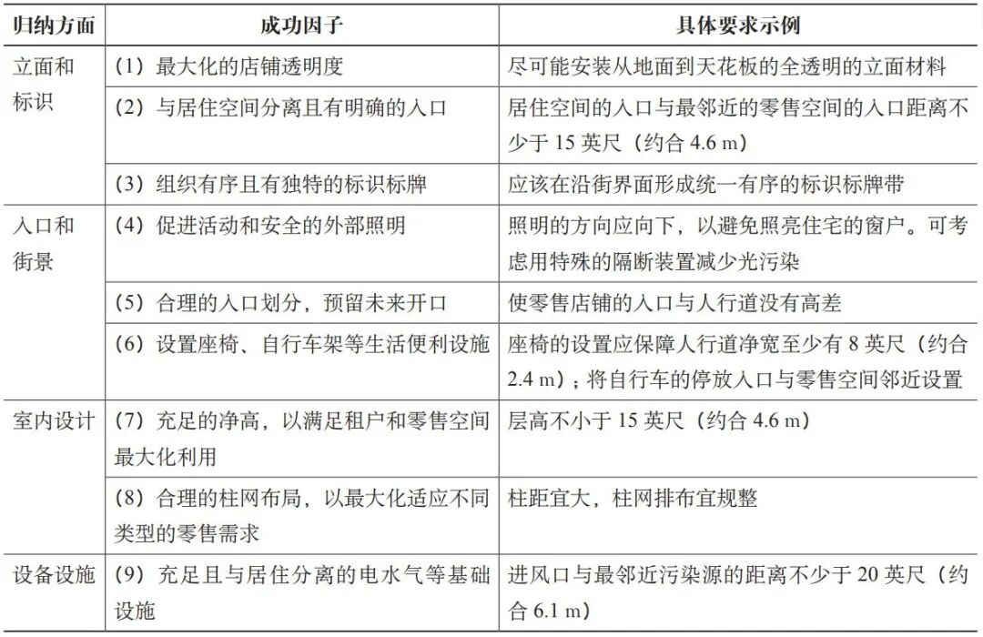
在底商空间形态方面,《零售设计指南》从立面和标识、入口和街景、室内设计、设备设施四个方面总结了优秀案例的九大成功因子(表1)。
表1 纽约《零售设计指南》相关要求一览表

2 新加坡的规划管控实践
2.1 丰富完善的规划层级,刚弹结合的管控体系
新加坡是一个市场化和国际化程度都很高的国家,但面临着土地资源匮乏的严重制约,因而新加坡政府职能的重心更多放在了贯彻国家意志上,形成的城市规划体系和管控无一不展现了对城市资源自上而下的精密组织和细致安排。
新加坡底商的规划管控是结合多层级的规划体系来贯彻实施的。首先,通过“长期规划—总体规划—开发控制指南—城市设计导则”这一垂直贯穿的规划序列,在不同层级上引导底商建设。长期规划每10年评估和修编一次,在最新的长期规划中明确了城市商业中心体系和更加复合化的土地利用导向,为底商布局明确了总体方向。其次,在总体规划中,每5年评估和修编一次,旨在将长期规划转化为更详细的空间安排,重点以用途区划细化底商在城市的总体空间布局。第三,在开发控制指南中,以普适性的标准确保底商与城市街道、周边环境构筑良好的空间关系,旨在促进地块层面的协调开发。第四,在城市设计导则中,以补充性和特色性的要素引导城市设计意图的转化落地,旨在保护城市重要片区的区域特色。通过这4个层级的规划序列,分别满足了底商开发在宏观导向、空间布局、空间品质和区域特色的实际需求。此外,新加坡针对底商还制定了特殊的规划管理措施,对底商业态的变更、外摆设施的设置提出了相应的管控要求。
由于庞杂的规划管控体系容易带给市场开发过度的干预,降低对城市发展的弹性的适应力,新加坡针对不同层级规划设置了必要的弹性机制。一是针对宏观类规划,通过定期修编和加强公众参与的方式,提高城市需求、民众诉求与规划的结合度。二是保留必要的行政审查的自由裁量权,如:新加坡市区重建局(下称“重建局”)可以在认为合适或必要时随时修订非法定类规划;针对不遵循开发控制指南的相关要求但理由充分的情况,重建局可一事一议,自行决定其脱离一般准则。三是设置规划申述的机制,对于不能遵守规划的情形,可通过书面形式向国家发展部部长、重建局上诉或递交违规申请,并交由规划管理委员会裁定。
2.2 新加坡底商的管控要点
新加坡依托丰富的规划体系,对底商的布局、规模、业态和空间形态都明确了对应的要求。首先,依托土地用途区划对底商布局和规模实施管控。一是商业用途区,商业的建筑面积至少为总建筑面积的60%,居住等其他非商业用途经提交至审查部门后确定;二是商住混合用途区,商业布局必须置于居住之下,商业的建筑面积不超过总建筑面积的40%,且对商业层数没有要求;三是居住和首层商业(residential with commercial at 1st storey)用途区,仅限于首层布局商业,且商业的建筑面积不超过总建筑面积的20%。这种采用兼容比例、分梯度的商居混合用途分区模式,在面对不同层级的商业体系、不同规模的服务对象时,具备更强的配置灵活性,形成的城市底商布局层级性十分明显,也体现了长期规划中提及的城市商业中心体系(表2)。
表2 新加坡底商层级体系一览表

新加坡通过清单式管理实现对底商业态的准入管控,可归纳为3种情形:一是业态负面清单类,如禁止在组屋生活区内的底商设置餐厅、夜总会、KTV、酒吧等容易干扰居民的业态;二是无须规划许可类,如餐厅、商店、陈列室这3类业态可设置在商业和住宅混合开发项目的商业单元内,并且这3类业态之间的转换也无需规划许可;三是须提交申请类,如设置在商业和住宅混合开发项目的商业单元内的自助洗衣店、按摩店、宠物店等业态须经重建局评估后才能获得规划许可。
在底商空间形态管控上,新加坡根据所处区域的重要性和特殊性差异化设置管控要素。对位于城市非重点区域的底商,以普适性的开发控制指南,对建筑退距、层高、平均零售单元的面积等要素实施通则式管理。对位于城市重要片区的底商,在通则式管理规定基础上,充分发挥城市设计对中微观尺度空间环境的前置性引导作用,编制城市设计指南和图则,增加底商界面高度、人行步道、公共空间节点等特色管控要素。此外,新加坡为了保护城市地域特色,制定专项导则实现对底商外摆(即户外茶点区,outdoor refreshment areas)的管控。
3 香港的规划管控实践
3.1 透明完善的规划制度,克制精简的规划管控体系
香港凭借天然良港的地理优势、自由的经济制度、优良的法治传统和营商环境,成为全世界服务业主导程度占比最大的经济体之一。为了强化优良法治、自由的贸易市场为香港带来的竞争优势,香港在城市规划管控上也延续和传递着“小政府,大市场”、倡导自由经济和公平法治的核心理念,主要体现在以下两个方面:一是对商业、贸易的高度重视。在《香港规划标准与准则》(下称《准则》)有关零售的部分独立成章,在零售空间设施常见类型中,底商是零售空间设施的重要载体,也是社区商业空间的常见形式。二是尽可能减少对市场的过多干预,但十分重视规划过程的程序正义。由不同专业、不同层次的成员组成规划裁决机构,以透明的规划制度将“强调公众参与,开门做规划”的理念贯穿城市规划方案起草、公示、申诉、聆讯、审批的全过程,保障各方利益得到充分表达和妥善处置。基于以机制程序保障规划的公平性和合理性,香港对于底商的规划管控是极为克制和精简的,主要通过法定图则中的居住用途分区实现。无论是私人开发的住宅还是政府主导下开发的公屋,在住宅低层布局商业设施是一种在现行规划制度下经城市、居民、开发商等相关利益主体博弈之后的共赢选择。将底商布局于住宅低层也是对香港稀缺的土地资源下高强度开发的主动适应,同时,借助商业设施创造城市稀缺的公共空间,营造良好的社区氛围和邻里环境。
3.2 香港底商的管控要点
香港以法定图则中的居住用途分区管控底商的布局、规模和业态,以设计指引管控空间形态要素。
在底商布局和规模管控方面,居住用途分区依据不同的规划意向分为5种居住用途分区,其中居住开发强度最高的住宅(甲类)的分区,被允许设置商业的空间一般为建筑物的底部3层,这明确了底商开发规模的一般上限,奠定了城市底商分布的空间格局。
在底商业态准入方面,通过在5种居住土地用途分区中下设的两种不同准入门槛的用途管控来实现。对于居住人口高度集聚的住宅分区(住宅甲类),底商业态的准入门槛较低,经常准许的业态类型最多,基本涵盖与人群需求相关的生活服务类业态;对于居住人口规模中等或较低的住宅分区(如住宅乙类、住宅丙类和住宅丁类),底商的业态准入都须经城市规划委员会审议后才能获准,且获准的业态类型随居住人口规模的减少而减少。这种“区划分区—用途准入”两级管控方式充分给予了市场主体设置业态的自由选择度(表3)。
表3 香港5种居住土地用途分区的业态准入情况

在底商空间形态的管控方面:一方面,通过香港屋宇署出具的《可持续建筑设计导则》,引导建筑物间距、建筑后退、绿化覆盖率等要求的落地,贯彻实施可持续建筑设计的理念;另一方面通过编制重要片区的城市设计,经公众参与并进行多方案比较后明确相关空间设计要求。
4 三个案例城市的底商规划管控经验总结
4.1 底商规划管控的体系构建
基于以上案例分析,构建精细化的管控体系需基于管控作用和导向,检验规划管控内容的合理性和必要性,一般以布局、规模、业态准入和空间形态4个方面组成底商管控体系的主体结构。一是通过底商布局管控,统筹整合城市其他资源,体现城市战略性和顶层设计的高维意图。例如:底商的布局可以织补完善城市商业体系的网络,塑造城市公共空间网络骨架和城市活力街道;或与城市的中心体系、商业体系等进行多方整合,强化城市各级中心的价值定位。二是通过形态管控,提升店铺自身品质,营造活力的社区环境,彰显城市的地域特色,让底商符合城市重要滨水区、城市重要界面的空间品质要求。三是对于布局、规模和业态准入的管控,都遵循市场逻辑下的理性和求实。纽约“商业叠加层”的布局依据具有消费需求的社区街道确定,新加坡的底商布局的层级性对应着人口集聚的中心体系,香港的底商准入和高强度开发的住宅分区紧密绑定,这都体现了底商的良性发展不能背离市场发展的客观规律,须与人口规模和需求相适应。四是通过布局和业态准入的管控,回归人本需求。例如:纽约底商布局遵循中微观层面的动静分区原则,新加坡构建了业态负面清单,香港对业态设置了分梯度的准入门槛,这些管控手段都降低了底商对居民的干扰影响;纽约将底商业态划分为两大类,新加坡的无须规划许可的业态转换要求,香港经常准许【经常准许(uses always permitted)是在香港城市规划委员会出具的法定图则注释总表的官方中文简体版本中提出的,指在香港居住分区中通常被规划部门直接允许、无须带有附加条件或经过申请才能被批准的商业业态】的商业业态,都体现了底商管控中对居住人群需求的积极应对。
4.2 底商规划管控的工具选择
底商规划管控需在不同的管控导向下,综合运用多种管控工具形成对底商规划管控的“组合拳”,实现对底商的差异化和层次化管控。一是以土地用途区划为代表的法定规划,其管控效力最高,与市场主体的责权联系最紧密,是各方利益主体博弈平衡的重要平台。在构建城市底商发展的整体格局、确保城市高维战略意图的贯彻落实、协调统筹好底商的开发规模与人口规模相适应的三个方面上,作为管控工具的法定规划必不可少。二是指导开发建设行为的通则性标准或指引,如对底商与居住之间的关系处理、底商与城市之间的协调、底商自身的空间品质标准等,都需依托普适性的标准手册进一步规范底商与居住的干扰问题,提升底商建设品质,为项目方案的审批提供决策依据。三是充分体现城市地域特色的相关设计指引或导则,如新加坡对城市重点片区设置的专项指引,纽约为彰显街道咖啡文化制定的特殊性法案,充分发挥了底商支撑城市地域特色彰显的价值。四是衔接后期运营的业态准入管控,通过充分考虑未来业态的动态变化和面向管理审批者的实操需求,制定业态正负面清单、业态互相转换清单,为业态变更的规划审批提供标准参考,保证业态准入要求在实施运营阶段的延续。
4.3 底商规划管控的制度保障
对底商管控的本质是以公众利益介入私人开发行为,从而获取符合城市发展需要的公私利益的最大化,这尤其需要配套合理完善的规划制度和程序机制作为必要支撑。一是建立保留规划弹性和适应性的规划制度,如纽约和新加坡将底商管控嵌入法定规划的修编制度;保留规划审批的自由裁量权,让规划管控的执行绝非生搬硬套而是关照到现实情境,提升管控的落地性。二是注重将公众参与与规划管控充分结合,建立透明完善的规划申诉渠道。以上案例都实行了公开透明的规划公示制度,以听证会或交流日等方式充分征求各方意见,让不同意见得以充分表达,再经由规定的程序得到有效聆听和合理处置。三是建立由多元背景相关人员组成的规划审批决策机构,避免一言堂现象。例如:香港城市规划委员会作为法定的规划决策组织,除官方成员以外,还吸纳了来自工商业、法律、建筑、工程、环保等社会各个专业和阶层的人士。
5 结语
本文通过分析三个发达城市的底商规划管控实践,以期为我国内地城市底商规划管控提供借鉴和启示:对底商管控的关键在于找到符合城市阶段发展需求的公与私的利益平衡点,对底商实施必要的、适度的、完善的管控措施不仅有利于提前规避由底商引发的商居不和谐等问题,也能在社区、城市和社会各层面展现更多的价值。UPI
主持人:周艺晶,成都市规划设计研究院规划设计六所,工程师。272745414@qq.com
郑玉梁(通信作者),成都市规划设计研究院规划设计六所,高级工程师。263673380@qq.com
唐娜,成都市规划设计研究院规划设计六所,工程师。676906894@qq.com
王鸿伟,成都市规划设计研究院规划设计六所,工程师。1401065339@qq.com
编辑 | 王 暄
排版 | 徐嘟嘟
审定 | 陈 明

欢迎在朋友圈转发,转载将自动受到“原创”保护


原文始发于微信公众号(国际城市规划):期刊精粹 | 纽约、新加坡、香港的城市居住型底商管控实践【2025.6期 · 终】
规划问道









